返回
家校合作

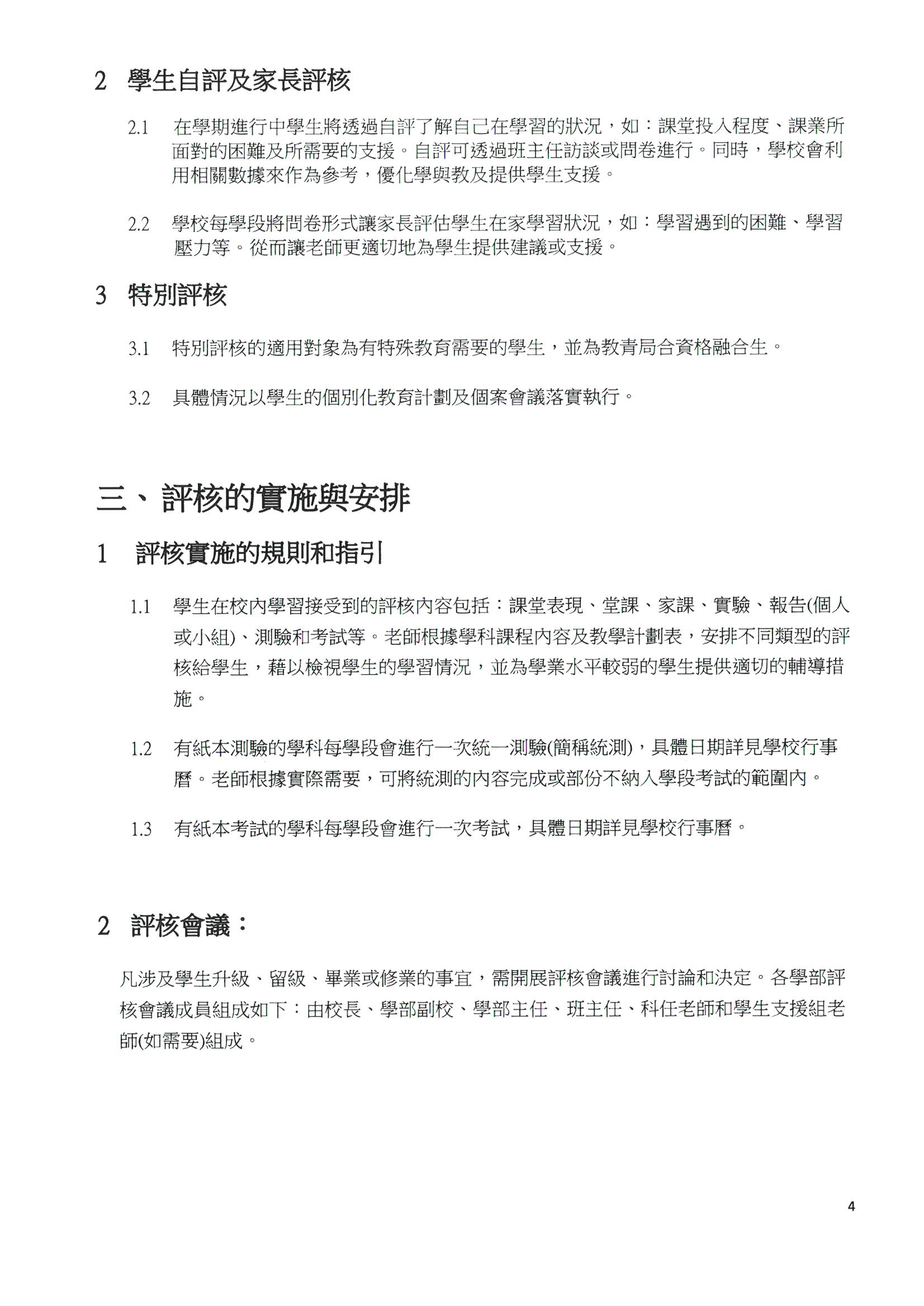
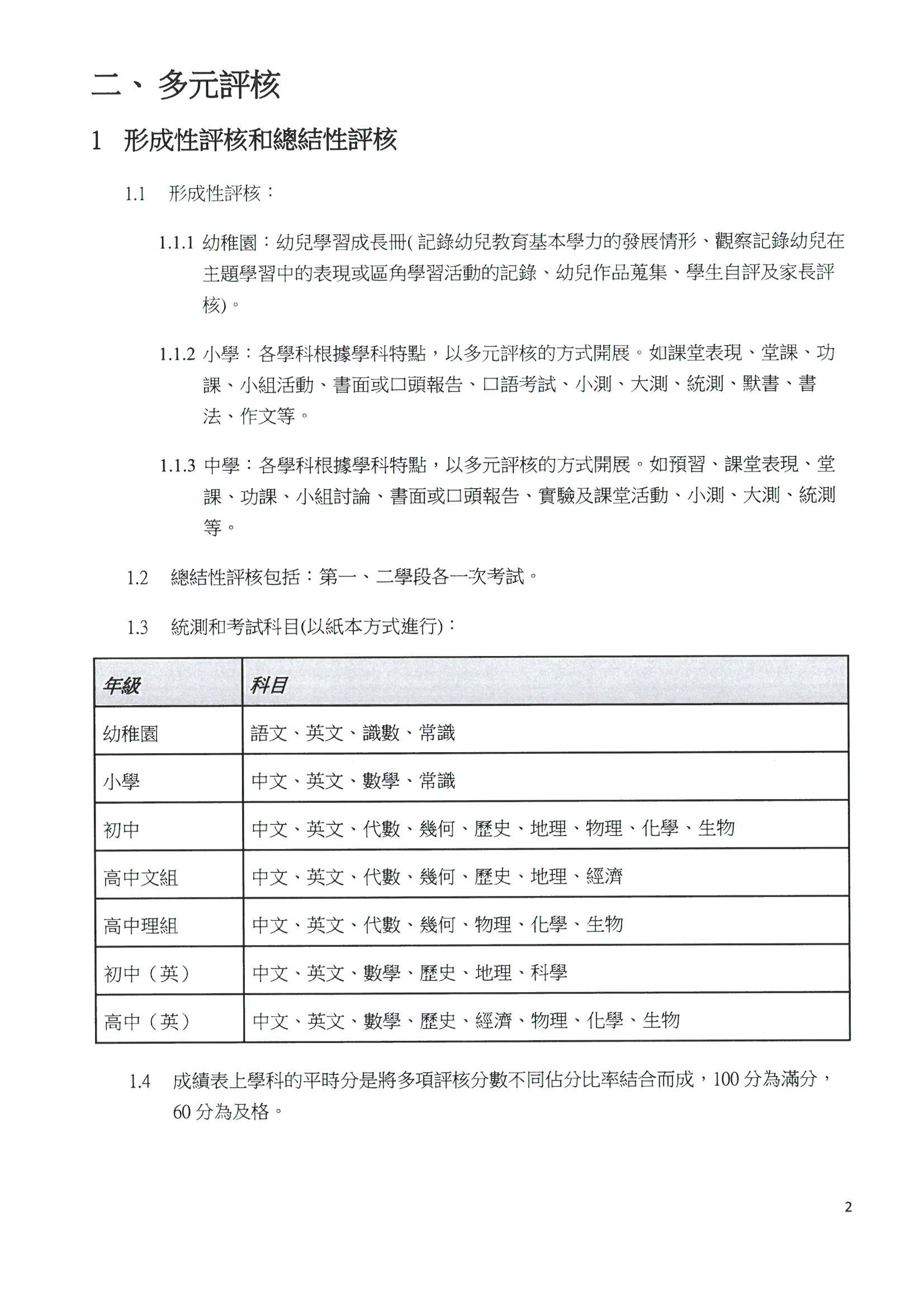
2021-2022學年 校本學生評核規章

發佈時間:2021-08-31
2021-2022學年 校本學生評核規章 - 1
預覽(滑鼠經過縮圖可切換;點擊可放大)
1 / 1
上一頁
第 1 / 1 頁
下一頁